口头叙事与身体叙事中的凉山彝族巫舞文化形态——以苏尼皮鼓舞为例
鲜益 | 成都师范学院中文系
摘 要:凉山彝族苏尼巫舞依托彝族民间口头叙事和经籍叙事的内在结构,呈现出丰富的身体叙事形态。彝族宗教祭仪为苏尼巫舞的叙事提供了鲜明的功利性内涵,而民间口头传说与经籍叙事则为苏尼巫舞的身体动律铺垫了文学叙事的基石。苏尼巫舞身体符号的叙事展演是口头叙事、经籍叙事和宗教诉求相结合的视觉表达。彝族民间口头叙事、经籍叙事与身体叙事的混融和互渗为彝族民间的多元民俗事项及叙事形态提供了丰富样本。
关键词:凉山彝族巫舞;苏尼皮鼓舞;口头叙事;身体叙事
凉山彝族祭祀类舞蹈中包含着极为丰富的叙事因素,它们或是依托口头文学阐释各类宗教仪式的起源,或是以歌诗舞一体的方式呈现文学、舞蹈、音乐杂糅的综合形态,或是在舞蹈中借助身体动律铺展内在的文学叙事。凡此种种,反映出凉山彝族民间口头叙事和身体叙事之间的复杂关联。探索这两种不同的叙事形态及其互动关系,也为我们认识凉山彝族苏尼巫舞文化形态提供了一个独特的视角。
一、源于宗教功能的巫舞叙事诉求
苏尼巫舞是凉山彝族祭祀类舞蹈的一种,巫舞的产生源于彝族民间社会浓厚的鬼神观念。不同于彝族丧事中“娃子嘿”祭祀舞蹈的祖先崇拜诉求,苏尼巫舞带有强烈的驱鬼除祟目的。苏尼巫舞的宗教动机既是巫舞叙事的内在动力,更制约着巫舞表达的形式和内容。
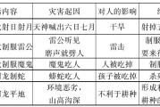
凉山彝族民间日常生活皆受制于神鬼,大到婚丧嫁娶,小至头痛脑热,无不认为是神鬼使然。人与神鬼的交通者由毕摩、苏尼承担,在宗教职能上,毕摩与苏尼有所区别:毕摩诵经、安神、祭祖,苏尼(彝族巫师男女有别,男为苏尼,女为嫫尼)赶鬼;毕摩以经为据,引经据典,重在口头,苏尼以身体动作配以口头诅咒,重在行为。不同的表现方式决定着毕摩与苏尼宗教行为的差异,由此又使得二者所依赖的神具和法器不同:毕摩靠经书祭祖,苏尼借皮鼓驱鬼。苏尼赶鬼的宗教行为就是通过巫师自身身体的动律、口中的念诵以及皮鼓的敲击来实现驱鬼目的。毕摩的祭仪体现为静态展演,苏尼的巫术则是动态行为。苏尼巫舞(皮鼓舞)仪式中的叙事形态从时间轴上体现为“作法——‘阿散’神附体——赶鬼——插鬼、盖鬼”的线性铺叙,在空间上体现为“苏尼(嫫尼)与‘阿散’神——苏尼(嫫尼)与病人——苏尼(嫫尼)与鬼魅”(或“巫师与神性世界、现实世界、鬼魂世界”)的多重交通。在驱鬼的整体环节中,不仅有苏尼(嫫尼),还有其助手的配合,巫师通过身体呈现的不同动律、念诵的咒词和皮鼓鼓点节奏将文学叙事的文字符号转化为视觉符号。苏尼巫术的整个过程实际呈现出较为完整的民俗叙事结构,其诉求的基本内容主要包括因由、环境、主体、客体等要素(详见下表),而叙事结构则由“撵鬼”“打‘死而’”“镇鬼”等若干环节构成,由此通过苏尼的舞蹈形体和外在的法器、环境等共同构成身体叙事的结构和内涵。彝族学者王昌富先生对苏尼巫术民俗的田野考察有过非常详尽的描述,鲜德华先生也曾长期致力于对凉山彝族苏尼皮鼓舞资料的收集和整理工作,并对苏尼巫舞的动律有过深入研究。
渗透在凉山彝族民间日常生活中的各种宗教仪式作为一种过程行为,其本身就构成了生活叙事。正如有学者指出的:“民俗生活中的许多祭祀、祷祝、崇拜和礼仪活动,包括一些由此变化而来的游艺或游戏,尽管方式各异,其实都包含着(或者后来有所失落而原本包含着)叙事——向神鬼、灵魂或天地陈述——的含义,不过,这些叙事不一定全用有声的语言或书面文字,也可以是用身体姿势,用歌唱舞蹈,或综合地运用各种行为方式。这些也都是民间叙事的重要方面,理应是民俗学的研究对象。”在巫师苏尼的七种法事类型中,每一种都包含着清晰的叙事情节,其中不乏素朴的戏剧结构。苏尼驱鬼巫术中的民俗叙事将想象的神鬼世界以及人、神、鬼的精神沟通过程通过苏尼由缓至快、由弱渐强的身体动律传递出来,其间还伴随着巫师强烈的诵词以及“指路经”“招魂经”等,并以抓、盖、插、宴、驱的仪式行为在时间与空间、现实与虚幻、人与神鬼等维度上形成完整的叙事仪式。
二、口头传统中的巫舞叙事形态
除苏尼巫术过程本身所包含的叙事要素外,隐含在民俗仪式背后的巫术源流的口头叙事也是我们理解和阐释苏尼巫舞叙事形态的关键,其中预设在彝族民众精神中的口头叙事的故事因素是巫舞叙事得以形成的先决条件。
在凉山彝族民间和毕摩古典经籍中存在着大量对彝族文化风物及风俗起源的解释性传说,它们属于彝族叙事传统的重要部分。口头和经籍传统中的叙事内容往往与民间风俗相互呼应,既为风俗的传播奠定了充分的信仰基石,而各种风俗的存在又为传说的流播提供了现实依据。凉山彝族民间口头和经籍传统对苏尼巫舞的释源性说明也为巫舞存在的合理性提供了信仰依据。
与苏尼巫舞相关的传说主要有两类:一类是关于苏尼来源的传说,另一类是解释巫舞中各种法具、仪式来源的传说。关于苏尼来源的传说,彝族经典《祭请地神经》说苏尼源起于上界始穆玛哈,一个叫斯乌的人发明了羊皮鼓并进行了跳神仪式。毕摩古典经籍《苏尼源流经》在叙述其渊源时依照彝族传统的父子连名叙事法,提到远古是母乌斯面因苏尼之神附身,成为第一代苏尼,并依代传至斯面勒面、勒面恩路、恩路阿普等。关于苏尼巫舞中各种法具、仪式来源的传说,《苏尼源流经》也叙述皮鼓、神铃是随云雨由上天飘落而来。口头传说的内容为苏尼巫舞表演提供了身体叙事的具体内容,也预设了仪式展演的空间,由此可以看到两种叙事形态之间的内在关联。
口头传说和书面经籍中均讲到苏尼做法事时要借助灵验的“阿散”神灵来实现。“阿散”是一种好则为神、坏则为鬼的神灵,如果为鬼则会祟人得病,但若能得“阿散”附身福佑,就可使人成为苏尼。一般认为若某人曾有祖先为苏尼或经分析和占卜预测其命中有可能成为苏尼,则请毕摩行祭祀“阿散”仪式,请“阿散”附身让其成为苏尼。前文所述苏尼沟通神、鬼、人三界的途径是借助神灵附体时的身体动律,其中的关键就在于“阿散”神的附体。《苏尼源流经》中唱到远古时候第三代苏尼恩路阿普呼唤神灵附体的过程为:
恩路阿普世,
阿普来击鼓,
呼喊苏尼之神则来临,
铜鼓铁鼓来敲击,
震之于四方,
…………
经籍中唱叙的苏尼“唤神”情节使得苏尼巫舞(巫术)展演时的身体动律有了明确的叙事指向和内在故事性。在此,巫舞叙事由语言表述向身体动律的转换完全需要苏尼通过想象、延展和发挥来充实口头叙事与经籍叙事留下的空白。并且,这种叙事表达还需有彝族民众长期的民俗信仰积淀和叠加才能完成。苏尼巫舞中涉及的鬼魂观念显然是与彝族民间长期流传的鬼魂起源传说以及日常生活中频繁的宗教仪式密不可分的。因此,苏尼巫舞的展演过程还需要借助其他相关的语言叙事来补充,才能让人们真正理解展演环节中的若干细节以及其中所蕴涵的宗教意义。比如苏尼在驱鬼治病中大多以杀山羊祭神为主,其内在的文化心理就与鬼魂的起源传说相关。根据彝族民间传说,很早以前曾有一人被砍断首级,尸身搬回家时已没有头,他的亲戚无奈之下寻来一个山羊头与尸身一起火葬。后来,此人便成了鬼怪,经常作祟于年轻力壮者,于是此后为年轻人驱鬼治病一般就要用山羊祭神。
口头叙事尽管不会为苏尼巫舞提供详尽的叙事内容,但却能够在文化心理上为苏尼巫舞准备充分的叙事期待。与此同时,苏尼赶鬼时的诵词更有着明确的叙事指向,同样对身体叙事的展开起到了推动作用。苏尼巫舞起源传说中的文学叙事为苏尼身体叙事提供了明显的叙事因素,巫舞中巫师使用的法具——皮鼓在文学叙事中也有详尽的描述,这一切均为舞蹈叙事的发挥预设了充分条件,也为苏尼巫舞内在故事性的延展提供了较大空间。
三、身体叙事中的巫舞文化形态
凉山彝族苏尼巫舞身体叙事的主要功能在于它借助人体动律将口头和经籍叙事中的语言文字叙事符号转化为形体符号,使叙事形态有更生动的表现力,从而为巫师法术力量的可信度增加更大的能量。在彝族苏尼巫舞的身体叙事中,承载着大量的宗教信息:道具、神奇的举动、超自然的魔力等,巫舞的宗教功能远远超越了审美意义。叙事主要依托身体的超常行为,以此彰显宗教神力。所以,身体的叙事既有时间的连续性,又有空间的延展性、随意性。虽为独角的舞蹈形态,但是在舞蹈(做法)过程中,苏尼(嫫尼)身兼两职——驱鬼的“阿散”神和做法的巫师。而皮鼓的使用更是在整个舞蹈中起到了沟通天地、神鬼的作用。通过苏尼的宴鬼、咒鬼、驱鬼、盖鬼、插鬼、分魂、指路等环节,大大拓展了口头叙事中的预留空间。
凉山彝族苏尼(嫫尼)个体的身体动律具有丰富的内在故事性。男巫苏尼皮鼓舞的动作主要包括弓步跳、盘腿坐地击鼓、全身颤动、双腿吸地跳转、躺身地上转、单脚原地跳、单脚吸腿跳转、左右错步、起伏碎步转、平顶鼓转、竖顶鼓转、头顶火把转、悬顶鼓边转、蹲转、摇鼓跳转等,以双脚移动,甩动臀部、肩、头的全身动作为典型特点。女巫嫫尼的动作则主要包括踏左脚,同时抬起右后脚,再放下,以此无限反复,右手握皮鼓,鼓槌不停在身体左前至右后摆动,动作较苏尼舞蹈更为轻缓。
男巫苏尼皮鼓舞的主要动作都集中在颤动、跳跃和旋转三个核心动作上,以期呈现出巫舞独特的叙事功能。在彝人的鬼神观念中,往往将疾病、贫困、怨恨、仇视、死亡等不幸和灾难与无形的鬼怪相联系,它们来无踪,去无影,飘忽不定,与之交道需具备独特的神力,故而就需要巫师对身体部位的侧重、节奏幅度的强弱以及动作起伏的把握等有充分的掌控能力,才能自由发挥。基于此,苏尼皮鼓舞的身体叙事就呈现出“由慢到快,由舒缓到激烈”的符号特征。
彝族苏尼巫舞虽然带有强烈的情感,但却并不是单纯的抒情性舞蹈,而是具有突出功利性的巫术仪式。所以,作为一种祭仪,它被赋予了特定的宗教含义,并通过一系列连贯或具有内在关联的舞步在特定的时空维度中完成若干程序化的叙事主题。因此,苏尼巫舞中的各种动作或舞步看似随意、零散,实则具有潜在的叙事意义。身体语言往往随着叙事主题的发展而变化,内在的故事性则不断推动身体表演的程序化进程。这种受叙事主题支配的巫舞显然不是个案,而是广泛存在于苏尼法事的众多巫舞类型中。
下面我们就以苏尼“驱鬼”仪式中的巫舞为例,分析苏尼法事中若干具有典型意义的叙事环节。“驱鬼”仪式是苏尼最常见的法事之一,其法术的核心就是以皮鼓舞撵打鬼怪。巫舞开端,苏尼端坐火塘边,双手轻击鼓,鼓点节奏舒缓。苏尼口念诵词,微闭双目,双腿颤动,呼唤“阿散”神附体。此时巫师保持坐姿,身体变化不大,属于情绪酝酿阶段。继而幻想“阿散”神附体,附体之后苏尼的身体发生变化,动作幅度逐渐加大,鼓点节拍密集,节奏加快,巫师开始舞动全身,抖肩、摇头、甩臀、双脚移动,在与神灵的交汇中,身体语汇的空间开始扩展,这属于叙事的推进阶段。此后,巫师身体由点向面、线铺开,依靠神力骂鬼、驱鬼,鼓点更加激越,动作强度进一步加大,转圈、跳跃、躺卧,舞者空间也从室内移向室外。最后,赶走鬼怪,巫师复归座位,身体恢复平静。
这一系列过程包含着与“阿散”神的沟通、与鬼怪的冲突和争斗以及与雇主的交流等环节,在口头叙事中内化的情节均外化为癫狂的体态,如抓鬼、插鬼、盖鬼、宴鬼、驱鬼等。苏尼巫舞在时间上表现出整体连贯性,“唤神——骂鬼——赶鬼——盖鬼(插鬼、宴鬼)”一气呵成,在空间上则充分利用身体部位的组合,通过抖、跳、转、躺等动作,再加上对主人室内外空间的利用,最大限度地发挥出身体符号的作用。有些巫师更借助高难度的特技(口叼死羊转圈、吞火、赤脚踏烧红的铁铧、口咬烧红的铧口等)推动身体叙事发展,使其达至高潮,以突出巫舞强烈的宗教叙事诉求。这样的动作韵律极大地丰富了口头叙事和经籍叙事中苏尼巫术的文字表述,也拓展了口头和书面叙事的想象空间。
与此同时,在皮鼓舞中始终伴随着诵词,一为呼唤“阿散”神灵附体,一为咒诅鬼怪远离主人家。两类诵词都具有鲜明的叙事风格,前者是巫师与神灵交流的祈祷,后者则是与鬼怪冲突的咒诅。通过诵词,巫师主体一分为三:巫师、神灵、鬼怪,与之相应,身体符号也会有对应的程式化动作。咒词中强烈的情感倾泻带有鲜明的叙事风格,推动了情节的发展,同时也使巫舞展演具有丰富的层次,而身体语汇、口头诵词与羊皮鼓点的配合也烘托出原始宗教祭仪的神秘氛围。集歌、诗、舞于一体的叙事形态,巫师、巫师助手与主人之间的情感互动,神秘而紧张的氛围,高难的舞蹈特技以及超常的法力等,又共同构成彝族原始性戏剧的独特魅力。显然,凉山彝族苏尼巫舞文化内涵的丰富性已远远超越了自身的宗教意义。
在凉山彝族苏尼巫舞的身体叙事、口头叙事与经籍叙事的互动中,可以看到彝族传统叙事多样、丰富的呈现形态。借助于身体符号的展演,苏尼巫舞不囿于口头叙事与经籍叙事的单面性,而是赋予了口头和书面叙事以更灵动的视觉形象,并体现出民间叙事更大的想象性内涵。苏尼的身体语汇在巫舞中既指向隐形的神鬼世界,也指向当下的自然与人类本身,其中蕴含着极为强烈的戏剧张力,即神与鬼、人与鬼、人与神、人与自然等元素的矛盾。这些潜在的戏剧冲突通过视觉符号的生动表达,辅之以羊皮鼓点和诵词,最终营造出一个超常的戏剧情景。
综上所述,凉山彝族民间丰富的口头和经籍传统为苏尼宗教舞蹈的传播提供了坚实的文学支撑和多元的时空维度,苏尼巫舞则借助身体符号再现了口头与书面叙事传统的丰富内涵。从口头叙事到身体叙事的转化,使彝族传统宗教理念具象化地渗透到民众的日常生活中。在同一宗教理念的支配下,彝族民间口头叙事、经籍叙事与身体叙事的混融和互渗又为彝族民间的多元民俗事项及叙事形态提供了丰富样本。
本文系2014年度教育部人文社会科学研究规划基金项目“凉山彝族民间传说中的文化记忆与族群认同研究”的阶段性成果,项目编号:14YJA850011。
本文来源于《四川戏剧》2015年第9期。

文章评论